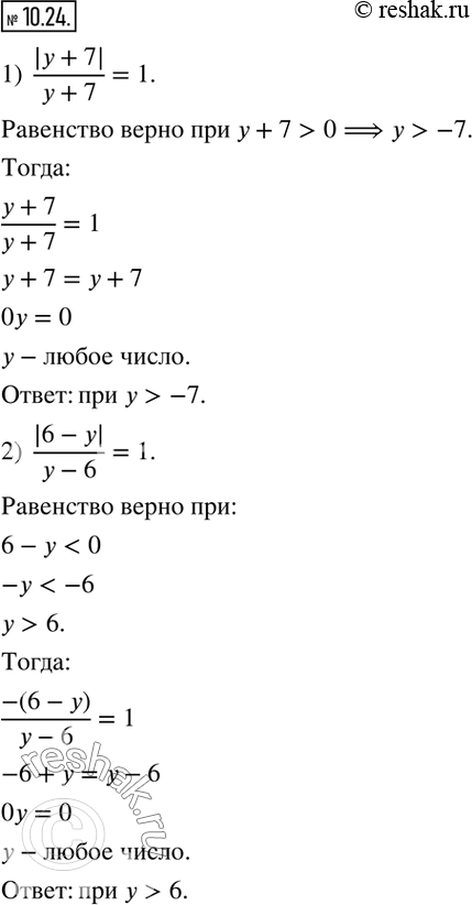
Упр.10.24 ГДЗ Мерзляк Поляков 8 класс (Алгебра)
Решение #1

Рассмотрим вариант решения задания из учебника Мерзляк, Поляков 8 класс, Вентана-Граф:
10.24. При каких значениях y верно равенство:
1) |y+7|/(y+7)=1; 2) |6-y|/(y-6)=1?
*размещая тексты в комментариях ниже, вы автоматически соглашаетесь с пользовательским соглашением