Упр.1120 ГДЗ Колягин Ткачёва 11 класс (Алгебра)
Решение #1
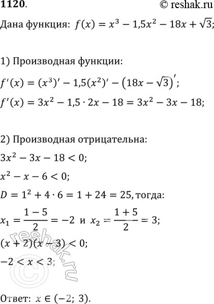
Решение #2

Рассмотрим вариант решения задания из учебника Колягин, Ткачёва, Фёдорова 11 класс, Просвещение:
1120. Найти значения х, при которых значения производной функции
f(х) = х3 - 1,5х2 - 18х + корень 3 отрицательны.
*размещая тексты в комментариях ниже, вы автоматически соглашаетесь с пользовательским соглашением