Упр.1232 ГДЗ Никольский Потапов 9 класс (Алгебра)

Решение #1

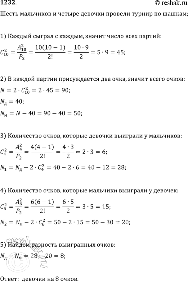
Изображение 1232. Шесть мальчиков и четыре девочки организовали турнир по шашкам. Каждый участник турнира сыграл с каждым по одной партии. За выигрыш присуждали 2 очка, за ничью — 1...

Рассмотрим вариант решения задания из учебника Никольский, Потапов 9 класс, Просвещение:
1232. Шесть мальчиков и четыре девочки организовали турнир по шашкам. Каждый участник турнира сыграл с каждым по одной партии. За выигрыш присуждали 2 очка, за ничью — 1 очко, за проигрыш — 0 очков. Девочки вместе набрали 40 очков. Кто выиграл больше очков: мальчики у девочек или девочки у мальчиков — и на сколько?
*Цитирирование задания со ссылкой на учебник производится исключительно в учебных целях для лучшего понимания разбора решения задания.
*размещая тексты в комментариях ниже, вы автоматически соглашаетесь с пользовательским соглашением