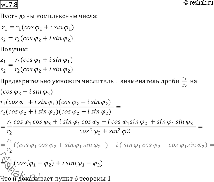
Упр.17.8 ГДЗ Никольский Потапов 11 класс (Алгебра)
Решение #1
Решение #2

Рассмотрим вариант решения задания из учебника Никольский, Потапов 11 класс, Просвещение:
17.8 Докажите теорему 16 о частном комплексных чисел.
*размещая тексты в комментариях ниже, вы автоматически соглашаетесь с пользовательским соглашением