Задание 11 Параграф 2 ГДЗ Рабочая тетрадь 1 Мерзляк Полонский 9 класс (Алгебра)
Решение #1

Рассмотрим вариант решения задания из учебника Мерзляк, Полонская, Якир 9 класс, Вентана-Граф:
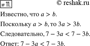
11. Известно, что а > b. Сравните значения выражений 7 - 3а и 7 - 3b.
*размещая тексты в комментариях ниже, вы автоматически соглашаетесь с пользовательским соглашением