Упр.509 Рабочая тетрадь №2 ГДЗ Мерзляк Полонский 5 класс (Математика)
Решение #1

Рассмотрим вариант решения задания из учебника Мерзляк, Полонский, Якир 5 класс, Вентана-Граф:
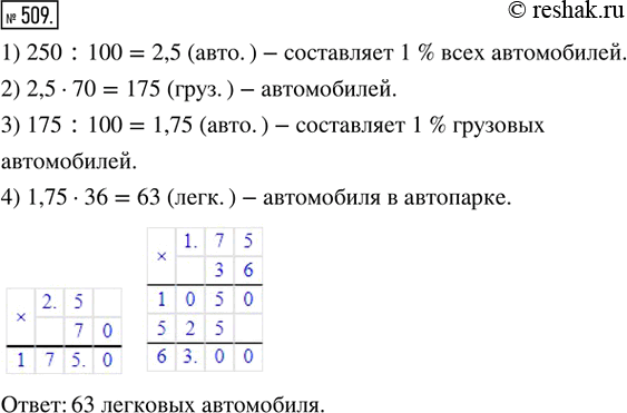
509. В автопарке 250 автомобилей, из них 70 % составляют грузовые автомобили, а легковые составляют 36 % от количества грузовых. Сколько в автопарке легковых автомобилей?
*размещая тексты в комментариях ниже, вы автоматически соглашаетесь с пользовательским соглашением