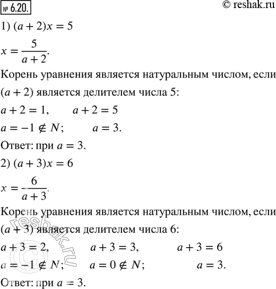
Упр.6.20 ГДЗ Мерзляк Поляков 8 класс (Алгебра)
Решение #1

Рассмотрим вариант решения задания из учебника Мерзляк, Поляков 8 класс, Вентана-Граф:
6.20. При каких натуральных значениях a корень уравнения является натуральным числом:
1) (a+2)x=5; 2) (a+3)x=6?
*размещая тексты в комментариях ниже, вы автоматически соглашаетесь с пользовательским соглашением