Задание 17 Параграф 7 ГДЗ Рабочая тетрадь 1 Мерзляк Полонский 9 класс (Алгебра)
Решение #1

Рассмотрим вариант решения задания из учебника Мерзляк, Полонская, Якир 9 класс, Вентана-Граф:
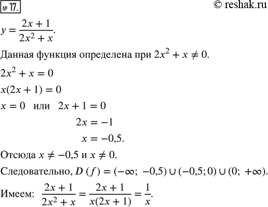
17. Постройте график функции у = (2x + 1)/(2x^2 + x) и определите, при каких значениях k прямая у = kx имеет с графиком ровно одну общую точку.
*размещая тексты в комментариях ниже, вы автоматически соглашаетесь с пользовательским соглашением