Упр.712 ГДЗ Никольский Потапов 9 класс (Алгебра)

Решение #1

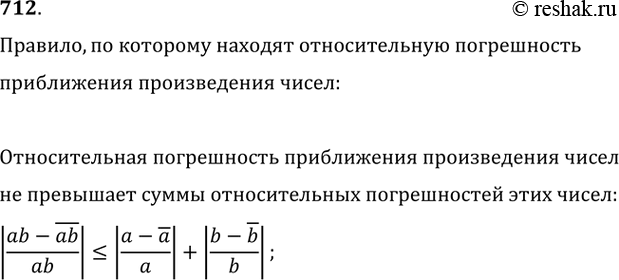
Изображение 712. По какому правилу находят относительную погрешность приближения произведения...

Решение #2

Изображение 712. По какому правилу находят относительную погрешность приближения произведения...

Рассмотрим вариант решения задания из учебника Никольский, Потапов 9 класс, Просвещение:
712. По какому правилу находят относительную погрешность приближения произведения чисел?
*Цитирирование задания со ссылкой на учебник производится исключительно в учебных целях для лучшего понимания разбора решения задания.
*размещая тексты в комментариях ниже, вы автоматически соглашаетесь с пользовательским соглашением