Упр.750 ГДЗ Никольский Потапов 8 класс (Алгебра)
Решение #1

Рассмотрим вариант решения задания из учебника Никольский, Потапов 8 класс, Просвещение:
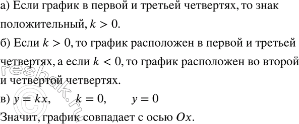
750. а) График прямой пропорциональности расположен в I и III четвертях. Определите знак коэффициента прямой пропорциональности.
б) В каких четвертях расположен график прямой пропорциональности, если k > 0; k < 0?
в) Как расположен график функции у = kх, если k = 0?
*размещая тексты в комментариях ниже, вы автоматически соглашаетесь с пользовательским соглашением