Упр.820 ГДЗ Мерзляк Полонский 9 класс (Геометрия)
Решение #1

Рассмотрим вариант решения задания из учебника Мерзляк, Полонская, Якир 9 класс, Вентана-Граф:
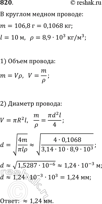
820. Масса 10 м медного провода кругового сечения равна 106,8 г. Найдите диаметр провода, если плотность меди составляет 8,9·10^3 кг/м^3.
*размещая тексты в комментариях ниже, вы автоматически соглашаетесь с пользовательским соглашением