Упр.907 ГДЗ Макарычев Миндюк 8 класс (Алгебра)
Решение #1
Решение #2

Рассмотрим вариант решения задания из учебника Макарычев, Миндюк, Нешков 8 класс, Просвещение:
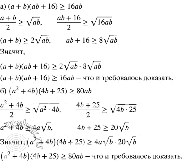
907. Докажите, что при а > 0 и b > 0 верно неравенство:
а) (а + b)(аb + 16) >= 16аb;
б) (а2 + 4b)(4b + 25) >= 80аb.
*размещая тексты в комментариях ниже, вы автоматически соглашаетесь с пользовательским соглашением