Упр.659 ГДЗ Лукашик 7-9 класс по физике (Физика)
Решение #1

Рассмотрим вариант решения задания из учебника Лукашик, Иванова 7 класс, Просвещение:
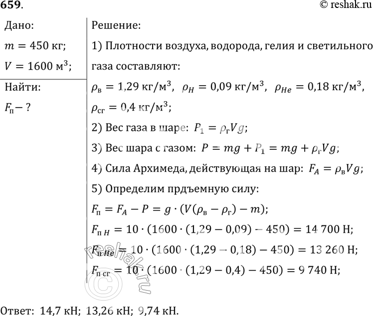
659. Масса снаряжения воздушного шара (оболочки, сетки, корзины) составляет 450 кг. Объем шара 1600 м3. Вычислите, какой подъемной силой будет обладать этот шар при наполнении его водородом, гелием, светильным газом. (Плотность светильного газа 0,4 кг/м3.)
*размещая тексты в комментариях ниже, вы автоматически соглашаетесь с пользовательским соглашением