Упр.662 ГДЗ Лукашик 7-9 класс по физике (Физика)
Решение #1
Решение #2

Рассмотрим вариант решения задания из учебника Лукашик, Иванова 8 класс, Просвещение:
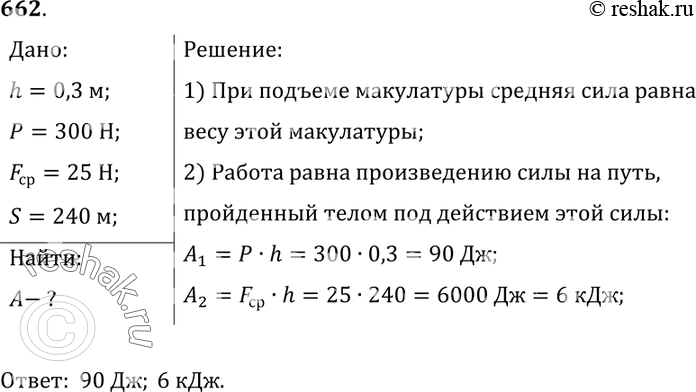
662. Определите значения работы в следующих случаях: на санки высотой 0,3 м подняли несколько связок макулатуры общим весом 300 Н; макулатуру повезли к школе по пути, который равен 240 м, прикладывая при этом силу, равную в среднем 25 Н.
*размещая тексты в комментариях ниже, вы автоматически соглашаетесь с пользовательским соглашением